KQVPD系列真空油凈化機簡介
該設備設計用于去除水、氣體和顆粒 污染物從而凈化處理潤滑油或液壓油。通過減少空氣 混入降低油液氧化,保持潤滑性來提高系統(tǒng)的可靠性, 延長系統(tǒng)部件和油液的使用壽命。通過減少酸的形成, 還能控制系統(tǒng)的腐蝕。
KQVPD系列真空油凈化機采用移動式或固定式安裝方式, 裝置可自動運行。
KQVPD系列油液凈化機可100%去除油液中的游離水和95%的溶解水, 同時還可去除100%的游離氣體和 90% 的溶解氣體。在油液回到系統(tǒng)油箱之前通過一只精度為3 微米的高效過濾器過濾去除顆粒污染物。
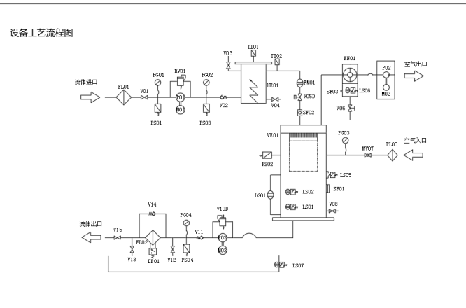
流程示意圖

選型參數
KQVPD170系列真空油液凈化機主要技術參數 | |||
01 | 公稱流量: L/Min | 14 | 最高粘度(cSt):<260 |
02 | 介質:液壓油、潤滑油、汽輪機油等 | 15 | 濾芯型號: HV3814-F |
03 | 過濾精度: ≤5μm | 16 | 空氣過濾器:CAPP022G05S69A0.22um |
04 | 進口壓力:- 0.4 ~ 4.0 | 17 | 吸程:≥ 20m |
05 | 出口最高壓力:4barg | 18 | 揚程:≥ 25m |
06 | 工作油溫:10-70℃ | 19 | 連續(xù)工作時間:≥168h |
07 | 電壓:380V/50Hz三相四線(可選電源) | 20 | 平均無故障工作時間:≥20000h |
08 | 總功率:42KW | 21 | 油泵電機功率:1.5KW |
09 | 工作噪音: ≤75dB(A) | 22 | 設備安裝方式:移動式 |
10 | 進口連接:M64×2 | 23 | 操作方式:一鍵啟動 |
11 | 出口連接:M64×2 | 24 | 設備材質:Q235鋼材 |
12 | 工作真空度:0.6~0.9 barg | 25 | 設備整機重量:1500kg |
13 | 密封材料:丁腈橡膠 | 26 | 外形尺寸:2050*1250*2215mm |
技術質量:保證整機使用壽命20年,連續(xù)工作時間200小時,主要易損件使用壽命大于20000運行小時。重量和尺寸請以實物為準。 | |||
多種設備外形供客戶選擇




??獲取報價選項





